联系VINBET浩博

手机:汪经理15802760502
邮箱:hezi027@qq.com
QQ:3212587206
地址:武汉市器材湖区创谷路20号科创中心22栋
干货分享丨武汉VINBET浩博局放仪差距及优势
手机:汪经理15802760502
颁布功夫:2026-03-20 13:09:38人气:
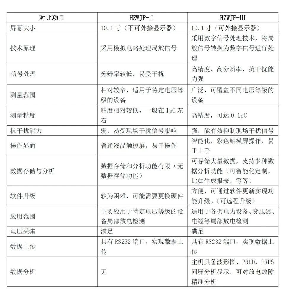
HZWJF-Ⅰ对比同类产品差距
1.选取10.1寸全彩色触摸节造屏取代了传统的示波管加物理旋钮的操作方式,不仅显示更清澈,更直观,另表提高了操作的使用寿命,还能够一键自动校对;高压试验电压分压比可设置;检测活络度更高。市面上其他厂家的局放仪选取5.6寸矩形液晶显示器,屏幕幼,旋钮操作。
2.拥有串口通讯RS232接口,可提供通讯和谈,上传测试数据,方便客户后期升级,其他厂家没有这个接口。
3.校对方波为电子式,可充电,对比传统机械式会更精确,更单一。
4.局放仪可实时采集高压电压并显示,这个也是其他厂家再测试时无法显示的职能。
HZWJF-Ⅲ对比同类产品差距
1. 阻抗拥有低压臂职能,三种低压臂旋钮可选,实现电压和局放检测职能,无需配置分压器,测试比力正确;
2. 主机选取靠得住电磁兼容设计,可耐受高压短路冲击;
3. 主机选取VAG接口,4U尺度机箱设计,可直接上架,并具备RS232接口,实现数据上传;(可与国网ERP系统对接,必要客户自行找软件开发人员进行开发,我们提供接口和和谈)
4. 主机具备波形图、PRPD、PRPS同屏分析显示,方便技术人员对放电故障进行精准分析;
5. 主机具备丰硕的硬件及软件噪声抑造?,增长了设备现场的抗滋扰能力。多组合硬件滤波配相宜配器可实现对分歧场景滋扰的抑造。满足IEC尺度的噪声抑造步骤,蕴含:功夫窗法、脉冲滑润法。
6.主机具备远程升级职能,可实现远程升级;
7.屏幕为彩色液晶屏,可触摸节造,或者表接大型显示屏在桌面显示。
8.做完试验能够导出试验汇报。(蕴含试验电压,试验频率,试验局放值,通常来说此外厂家的局放仪没有此职能,局放只能显示局放值,升压只是显示升压值,就算局放能采集电压通常也不能导出试验报表,我们这个职能极大的方便了客户做尝试)
局放电动节造台优势
1.不变耐用,全数节造选取机械式设计,不容易产生故障。若是有部门元器件产生问题,那么更换用度也极其便宜,对于出产厂家来说性价比比力高。
2.本公司选取元器件全数选取足容量配件,好比调压器,变压器等等,但是有些同业偷工减料,把资料缩水,还宣称是新资料新技术,所以沉量比力低,VINBET浩博产品每个部件都能够拿到第三方去检测是不是足容量,由于真材实料我们才有自负。
3.操作单一,即便是一个从未接触过此产品的试验人员,经过VINBET浩博专业培训,也能很快上手,VINBET浩博设计理想就是单一易用。
4.电动台子对比手动台子还有个优势就是,我们只必要按按钮就能够实现升压降压,不必要手动去扭调压器,并且共同上VINBET浩博互锁电路,升压实现后,能够实现自动降压,实现了半自动化的成效。
局放工控节造台优势
1.自动化,本系统实现全面自动化,接完线之后,凭据需要设置好试验电压,耐压功夫,系统自动进行升压,耐压,降压。并且能够天生电压和功夫的对应坐标图,方便试验人员进行观察。
2.工控节造台的另表一个优势就是过压;つ芄蛔远扑,蹬酌户设置完试验电压之后,系统自动推算过压;ぶ,过流;ぶ,全自动,预防人为健忘设定,从而;な匝槿嗽焙蜕璞傅陌踩。
3.分段耐压,本系统标配5段耐压,可别离进行设定,并且还能够凭据用户需要免费进行增长。
4.选取PID调节,对比其他节造方式,调压精度更高。
5.大液晶屏幕,做尝试,观察数据城市更方便。
数据存储,我们能够将每次做的试验进行存储,方便后期资料处置。
1.选取10.1寸全彩色触摸节造屏取代了传统的示波管加物理旋钮的操作方式,不仅显示更清澈,更直观,另表提高了操作的使用寿命,还能够一键自动校对;高压试验电压分压比可设置;检测活络度更高。市面上其他厂家的局放仪选取5.6寸矩形液晶显示器,屏幕幼,旋钮操作。

3.校对方波为电子式,可充电,对比传统机械式会更精确,更单一。
4.局放仪可实时采集高压电压并显示,这个也是其他厂家再测试时无法显示的职能。
HZWJF-Ⅲ对比同类产品差距
1. 阻抗拥有低压臂职能,三种低压臂旋钮可选,实现电压和局放检测职能,无需配置分压器,测试比力正确;

3. 主机选取VAG接口,4U尺度机箱设计,可直接上架,并具备RS232接口,实现数据上传;(可与国网ERP系统对接,必要客户自行找软件开发人员进行开发,我们提供接口和和谈)
4. 主机具备波形图、PRPD、PRPS同屏分析显示,方便技术人员对放电故障进行精准分析;
5. 主机具备丰硕的硬件及软件噪声抑造?,增长了设备现场的抗滋扰能力。多组合硬件滤波配相宜配器可实现对分歧场景滋扰的抑造。满足IEC尺度的噪声抑造步骤,蕴含:功夫窗法、脉冲滑润法。
6.主机具备远程升级职能,可实现远程升级;
7.屏幕为彩色液晶屏,可触摸节造,或者表接大型显示屏在桌面显示。
8.做完试验能够导出试验汇报。(蕴含试验电压,试验频率,试验局放值,通常来说此外厂家的局放仪没有此职能,局放只能显示局放值,升压只是显示升压值,就算局放能采集电压通常也不能导出试验报表,我们这个职能极大的方便了客户做尝试)

1.不变耐用,全数节造选取机械式设计,不容易产生故障。若是有部门元器件产生问题,那么更换用度也极其便宜,对于出产厂家来说性价比比力高。

3.操作单一,即便是一个从未接触过此产品的试验人员,经过VINBET浩博专业培训,也能很快上手,VINBET浩博设计理想就是单一易用。
4.电动台子对比手动台子还有个优势就是,我们只必要按按钮就能够实现升压降压,不必要手动去扭调压器,并且共同上VINBET浩博互锁电路,升压实现后,能够实现自动降压,实现了半自动化的成效。
局放工控节造台优势
1.自动化,本系统实现全面自动化,接完线之后,凭据需要设置好试验电压,耐压功夫,系统自动进行升压,耐压,降压。并且能够天生电压和功夫的对应坐标图,方便试验人员进行观察。

3.分段耐压,本系统标配5段耐压,可别离进行设定,并且还能够凭据用户需要免费进行增长。
4.选取PID调节,对比其他节造方式,调压精度更高。
5.大液晶屏幕,做尝试,观察数据城市更方便。
数据存储,我们能够将每次做的试验进行存储,方便后期资料处置。

