联系VINBET浩博

手机:汪经理15802760502
邮箱:hezi027@qq.com
QQ:3212587206
地址:武汉市器材湖区创谷路20号科创中心22栋
开关柜出产线检测设备解决规划
手机:汪经理15802760502
颁布功夫:2024-11-12 13:36:27人气:
产品简介:
开关柜出产线检测设备全数是基于推算机节造,实此刻开关柜出产过程中对其进行一次回路工频耐压测试、内置断路器终检测试(蕴含回路电阻测试、二次回路耐压测试及开关凹凸压操作试验)、开关柜终检测试(蕴含通电试验电源、互感器变比极性测试、接地电阻测试及五防联锁测试)这一系列检测(部门检测职能与断路器测试职能共用),并最终实现数据一体化治理。
合用领域:
现场图片:











开关柜出产线检测设备全数是基于推算机节造,实此刻开关柜出产过程中对其进行一次回路工频耐压测试、内置断路器终检测试(蕴含回路电阻测试、二次回路耐压测试及开关凹凸压操作试验)、开关柜终检测试(蕴含通电试验电源、互感器变比极性测试、接地电阻测试及五防联锁测试)这一系列检测(部门检测职能与断路器测试职能共用),并最终实现数据一体化治理。
合用领域:
本规划合用于开关柜产品。蕴含但不限于:
12KV/24KV/40.5KV固封式高压开关柜(代表产品:KYN28-12型铠装移开式互换金属封关开关设备,KYN61-40.5型铠装移开式互换金属封关开关设备);
12KV充气式高压开关柜;
12KV/24KV/40.5KV固封式高压开关柜(代表产品:KYN28-12型铠装移开式互换金属封关开关设备,KYN61-40.5型铠装移开式互换金属封关开关设备);
12KV充气式高压开关柜;
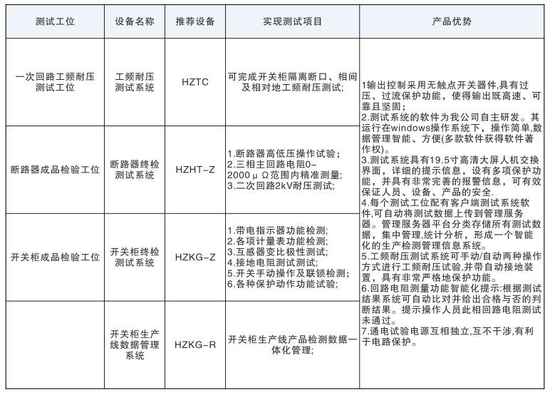
通例情况下,凭据开关柜出产工艺流程,可为客户提供以下设备:

注:可凭据客户现实需要选配设备和批改产品测试职能。
现场图片:












上一篇:环网柜出产线检测设备解决规划
下一篇:返回列表

